KARE DALGA JENERATÖRÜ

Kare dalga jeneratörü- murat aydın
Kare dalga jeneratörleri laboratuar fiziğinin demirbaşıdır.
Bu gün ses, görüntü, vitalometrik ve diagnostik amaçlarla tıp ve diş hekimliğinde kullanım alanı bulmaktadır. Aşağıdaki kare dalga jeneratörü fevkalade geniş bantlıdır ve kararlı çalışmaktadır.
Tıbbi amaçlarla kullanım için uygundur.
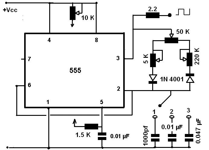
Cihaz küçük bir adaptör kutusuna monte edilmiştir. 220 volt şebeke cerayanına bağlanır. Köprü ve 7809 ile doğrultulan regüleli besleme akımı kullanır. 555 entegre devresini astable multivibratör olarak kullanır. Devrenin karakteristikleri şu şekildedir.

Kare dalga jeneratörünün özellikleri

Çalışma voltajı
220 Volt AC
Devrenin besleme voltajı 9 V
Çıkış voltajı (tepeden tepeye) 9 V (0 ve +)
Frekans aralığı 50 Hz  - 250 Khz




Kare dalga jeneratörü 1  murat aydın   Kare dalga jeneratörü 2  murat aydın   Kare dalga jeneratörü 3 murat aydın

Frekans bandını genişletebilmek için 3 ayrı konumda çalışması tanımlanmıştır.
Cihaz üzerinde bir sviç anahtar ile bu 3 konum aşağıdaki özelliklerde ayarlanabilmektedir.




Puls duration
interpuls time
frekans
Birinci konum
En kısa peryot
1 us
3 us
250 Khz
En uzun peryot
330 us
70 us
3.3 Khz
ikinci konum
En kısa peryot
1.5 us
32 us
29.85 Khz
En uzun peryot 2.25 msn
0.65 msn
345 Hz
Üçüncü konum
En kısa peryot
2 us
280 us
3.5 Khz
En uzun peryot 14 msn
6 msn
50 Hz






Kare dalga jeneratörünün yapılması

Kare dalga jeneratörü devre 1 murat aydın  Kare dalga jeneratörü devre 2 murat aydın  Kare dalga jeneratörü devre 3 murat aydın 


Arife tarif gerekmez. Her parça net bir şekilde görünmektedir. Devrede kritik eleman yoktuır. herhangi bir kutuya kolayca monte edilebilir. 7809 lu besleme devresi standart olduğu sebebi ile burada çizilmemiştir. Beslemenin regüleli olması şarttır. Sinyalin temizliği ve keskin kenarlı olması için yeni satın alınmış kondansatör kullanılması tavsiye edilir. Cihazın çıkışını kısa devreye karşı korumak amacı ile sinyal ucu bir direnç üzerinden geçirilmiştir. Bu durumda çıkış akımı sınırlanmış olur. Eğer ne yaptığınızı biliyorsanız bu direnci kısa devre edebilirsiniz. 4 potansiyometrenin nasıl özellikleri olduğu aşağıda anlatılmıştır.


<
Kare dalga jeneratör şeması

Üstünlüğü nedir

Bu devrede puls duration (pd) süresi ve interpulse (ip) süresini bağımsız kontrol etmek mümkündür. Bir çok kare dalga jeneratöründe bu süreleri kontrol etmek mümkün olmadığı halde bu devrenin sütünlüğü bu sürelerin bağımsız kontrol edilebilmesidir. Seçimlik kondansatörler farklı diyotların ters yönde akımları ile dolar ve boşalır. Bu akımlar 5 ve 220 K potansiyometreler ile bağımsız kontrol edilmektedir. Örneğin pd süresi 250 us, ip süresi 750 us olan simetrik olmayan 1 Khz lik bir kare dalga sinyalinin frekansını hiç bozmadan sabit tutarak, pd ve ip sürelerini 900 us + 100 us ayarlayarak yine 1 Khz lik bir sinyal elde edilebilmektedir. Bu, çok arzu edilen ve standart kare dalga jeneratörlerinde bulunmayan bir özelliktir. Cihazın bir başka özelliği ise hem pd hem de ip sürelerini ayni anda ve birlikte uzatıp kısaltabilmesidir. 10 K potansiyometre 5 numaralı modülasyon ucuna artı yönde polarlama yaparak frekansın hem pd hem ip sürelerini birlikte etkileyecek şekilde kontrol eder.


DAHA İYİ BİR KARE DALGA JENERATÖRÜ TANITIMI

Buyrun size çok daha üstün bir sinyal jeneratörü : "Halitor "
(tıklayınız)
halitor-sinyal-jenerator murat aydın


BİLGİSAYAR İLE KARE DALGA JENERATÖRÜ YAPMAK


Peki bu sinyali bilgisayarınızdan üretmek ister misiniz ?
SQW isimli, eski ve niteliksiz her hangi bir bilgisayarı kare dalga jeneratörü olarak kullanabilen DOS altında çalışan bir programı şuradan indirmek mümkündür. Bu program bilgisayarın seri portu kullanarak hiç bir ilave parça gerekmeden 1 MHz e kadar ayarlanabilen +-12V kare dalga üretir. DOS altında çalışır.


Diğer marifetlerim             Murat Aydın Diyorki                            ePosta

Ağız kokusu

Ana sayfa